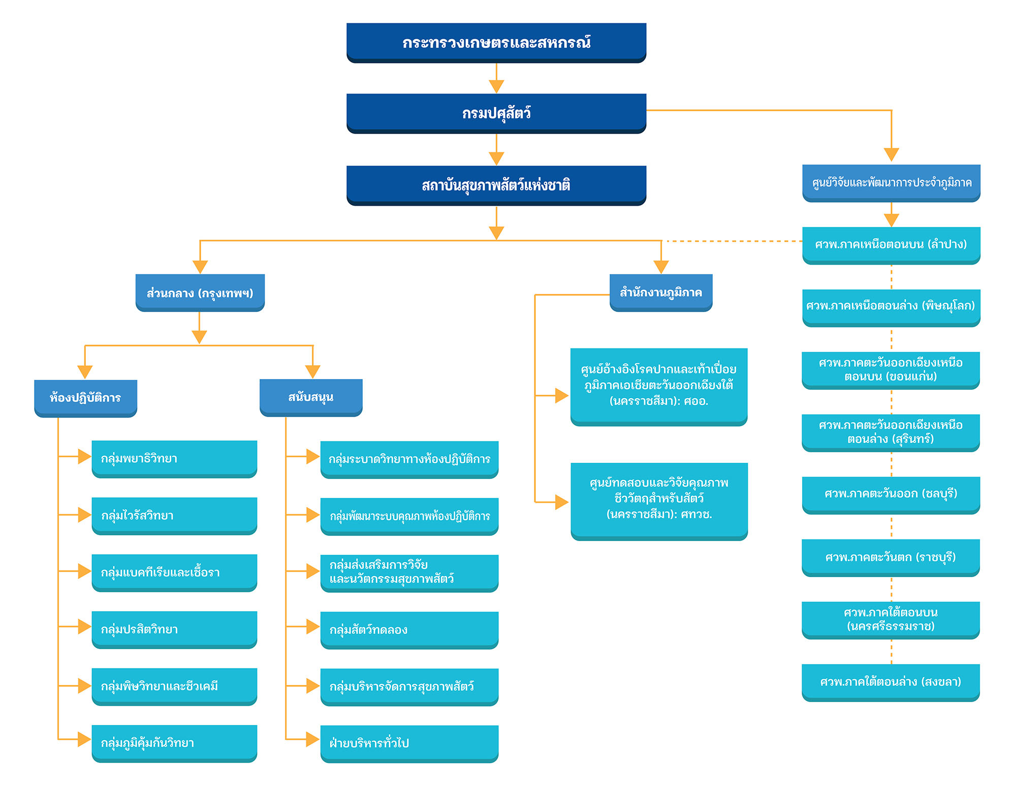
organization thai

Ribbon